E-commerce

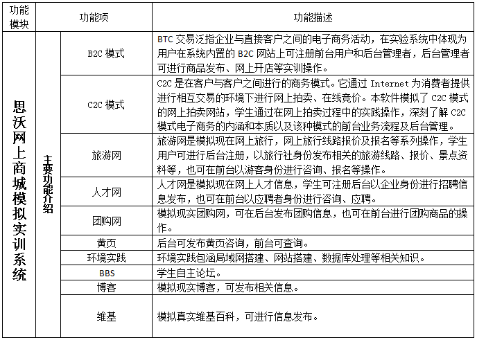
思沃網(wang)上商(shang)城(cheng)(cheng)模擬實(shi)(shi)(shi)訓(xun)系(xi)統(tong)充分考慮到(dao)了試驗的(de)具體情況,系(xi)統(tong)針(zhen)對(dui)網(wang)上商(shang)城(cheng)(cheng)模擬實(shi)(shi)(shi)訓(xun)進(jin)行相關(guan)配置(zhi),學生(sheng)可在(zai)(zai)系(xi)統(tong)中體驗網(wang)上B2C、C2C模擬商(shang)城(cheng)(cheng)開店實(shi)(shi)(shi)訓(xun)并結合網(wang)絡環境的(de)搭建、數(shu)據庫運用知識、團(tuan)購(gou)網(wang)、在(zai)(zai)線旅(lv)游網(wang)、在(zai)(zai)線人才網(wang)等進(jin)行多元性的(de)實(shi)(shi)(shi)訓(xun)系(xi)統(tong)。
1、網絡版,節點數(shu)無限(xian)制
系(xi)統是(shi)運用B/S架構和.NET技(ji)術開發,數據(ju)運行(xing)在SQL數據(ju)庫中,所以只需安裝服(fu)務(wu)器,客戶端通過IE瀏覽器訪問服(fu)務(wu)器,沒有(you)節點的(de)限制(zhi)。
2、知識覆蓋廣
《思沃網(wang)(wang)上商城模(mo)擬實(shi)訓系統(tong)》不僅覆蓋電子商務當前主要流程,還涉及相(xiang)關學科的專業知識,比(bi)如網(wang)(wang)絡(luo)營銷、網(wang)(wang)站搭建、局域網(wang)(wang)組建、數據庫等。學生(sheng)可以通(tong)過該平臺全面理(li)解電子商務的各個知識點。
3、完(wan)整的(de)網(wang)絡(luo)環境
系統模(mo)擬電子商(shang)務(wu)過(guo)程中涉獵到的眾多網(wang)(wang)絡背(bei)景(jing),提供包括網(wang)(wang)上商(shang)城、團(tuan)購(gou)網(wang)(wang)、旅(lv)游網(wang)(wang)、威客網(wang)(wang)、B2C、C2C等常(chang)見的網(wang)(wang)絡服(fu)務(wu)平臺(tai)。
使用《思(si)沃(wo)網上商城模擬(ni)實訓系(xi)統》開展(zhan)電子商務實驗課(ke)程,可以根據學校電子商務實驗軟硬(ying)件的不同配置靈活安排(pai)。
總(zong)的(de)來說(shuo),如果實驗(yan)課(ke)(ke)時(shi)間允(yun)許(xu),教師(shi)可以(yi)(yi)在電子商務(wu)課(ke)(ke)程(cheng)(cheng)的(de)前期,安(an)排學生(sheng)進行(xing)“多角(jiao)色單流(liu)程(cheng)(cheng)實驗(yan)”。通(tong)過(guo)這些實驗(yan),首先讓學生(sheng)學習電子商務(wu)的(de)流(liu)程(cheng)(cheng),也熟悉實驗(yan)系統的(de)操作使用。而在課(ke)(ke)程(cheng)(cheng)的(de)后期,可以(yi)(yi)安(an)排學生(sheng)進行(xing)“單角(jiao)色多流(liu)程(cheng)(cheng)實驗(yan)”,通(tong)過(guo)角(jiao)色用戶間的(de)競(jing)爭,更好的(de)讓學生(sheng)體會到電子商務(wu)的(de)思想,同(tong)時(shi)也方便了教師(shi)對學生(sheng)實驗(yan)效果的(de)考核。