Finance

仿(fang)真中(zhong)(zhong)國金(jin)(jin)融(rong)(rong)市場,利(li)用(yong)計(ji)算機技(ji)術開(kai)發虛擬(ni)市場經(jing)(jing)濟(ji)環境,以實(shi)(shi)(shi)體項(xiang)(xiang)(xiang)目投資(zi)(zi)(zi)為(wei)(wei)目的(de)(de),涵蓋項(xiang)(xiang)(xiang)目投融(rong)(rong)資(zi)(zi)(zi)決策(ce)中(zhong)(zhong)涉及(ji)的(de)(de)主要理論(lun)(lun)和(he)(he)(he)方(fang)(fang)法,注(zhu)重理論(lun)(lun)與實(shi)(shi)(shi)際相(xiang)結合,正確的(de)(de)把握金(jin)(jin)融(rong)(rong)決策(ce)。通(tong)過(guo)投資(zi)(zi)(zi)決策(ce)、不確定性(xing)(xing)分(fen)(fen)析、風(feng)險(xian)分(fen)(fen)析、融(rong)(rong)資(zi)(zi)(zi)方(fang)(fang)案(an)(an)的(de)(de)相(xiang)關分(fen)(fen)析、項(xiang)(xiang)(xiang)目評價(jia)以及(ji)針對具體行業(ye)(ye)(ye)的(de)(de)投融(rong)(rong)資(zi)(zi)(zi)決策(ce),融(rong)(rong)入(ru)近年來(lai)我國基(ji)礎(chu)設施建(jian)設、房地產、公共事業(ye)(ye)(ye)項(xiang)(xiang)(xiang)目和(he)(he)(he)中(zhong)(zhong)外合資(zi)(zi)(zi)項(xiang)(xiang)(xiang)目的(de)(de)投融(rong)(rong)資(zi)(zi)(zi)決策(ce)實(shi)(shi)(shi)踐(jian)新聞(wen)來(lai)影響股(gu)市、債券、基(ji)金(jin)(jin)等(deng)虛擬(ni)金(jin)(jin)融(rong)(rong)市場,充分(fen)(fen)體現在(zai)投融(rong)(rong)資(zi)(zi)(zi)決策(ce)教(jiao)學(xue)實(shi)(shi)(shi)踐(jian)領域的(de)(de)前瞻性(xing)(xing)、內容的(de)(de)新穎性(xing)(xing)以及(ji)方(fang)(fang)法的(de)(de)實(shi)(shi)(shi)用(yong)性(xing)(xing)。企(qi)(qi)業(ye)(ye)(ye)投融(rong)(rong)資(zi)(zi)(zi)是(shi)(shi)企(qi)(qi)業(ye)(ye)(ye)的(de)(de)財(cai)務行為(wei)(wei),其決策(ce)就是(shi)(shi)企(qi)(qi)業(ye)(ye)(ye)的(de)(de)財(cai)務戰略。本軟件就是(shi)(shi)為(wei)(wei)了(le)讓學(xue)生熟悉銀行貸款(kuan)(kuan)、企(qi)(qi)業(ye)(ye)(ye)間貸款(kuan)(kuan)、民間貸款(kuan)(kuan)、私募股(gu)權、企(qi)(qi)業(ye)(ye)(ye)上市等(deng)融(rong)(rong)資(zi)(zi)(zi)手段和(he)(he)(he)銀行存(cun)款(kuan)(kuan)、債券、股(gu)票、基(ji)金(jin)(jin)、融(rong)(rong)資(zi)(zi)(zi)融(rong)(rong)券和(he)(he)(he)房地產投資(zi)(zi)(zi)等(deng)投資(zi)(zi)(zi)方(fang)(fang)案(an)(an),熟悉各(ge)種投資(zi)(zi)(zi)和(he)(he)(he)融(rong)(rong)資(zi)(zi)(zi)方(fang)(fang)案(an)(an)分(fen)(fen)析,使(shi)學(xue)生更(geng)深的(de)(de)理解投融(rong)(rong)資(zi)(zi)(zi)各(ge)種工具的(de)(de)使(shi)用(yong)。 并且通(tong)過(guo)融(rong)(rong)資(zi)(zi)(zi)和(he)(he)(he)各(ge)種虛擬(ni)經(jing)(jing)濟(ji)的(de)(de)投資(zi)(zi)(zi),可以獲得更(geng)多(duo)的(de)(de)流動資(zi)(zi)(zi)金(jin)(jin),投入(ru)到企(qi)(qi)業(ye)(ye)(ye)的(de)(de)實(shi)(shi)(shi)體經(jing)(jing)濟(ji)發展中(zhong)(zhong),從(cong)而擴大企(qi)(qi)業(ye)(ye)(ye)的(de)(de)整(zheng)體規模。
軟件分為管(guan)(guan)理(li)(li)員、教(jiao)師(shi)和學生三(san)層管(guan)(guan)理(li)(li)結構。管(guan)(guan)理(li)(li)員除管(guan)(guan)理(li)(li)教(jiao)師(shi)賬號(hao),還需輔助教(jiao)師(shi)進行實(shi)驗基礎數據的(de)設置以(yi)及系(xi)統的(de)管(guan)(guan)理(li)(li)維護工作。教(jiao)師(shi)是實(shi)驗的(de)發起者,設置虛擬環境(jing)參數,可實(shi)時查(cha)看(kan)學生的(de)實(shi)驗情況。
軟件結構圖:
功能模塊:


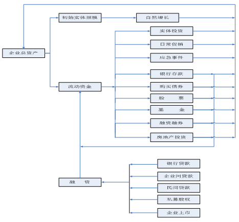
投融(rong)資決策實驗是由(you)學生扮演各(ge)種企(qi)業(ye),教師給定企(qi)業(ye)的(de)初始資金(jin),分(fen)為固(gu)定資產和流(liu)動資金(jin)兩部分(fen),學生可以合理分(fen)配(pei)流(liu)動資金(jin),利用銀(yin)行存款、銀(yin)行貸(dai)款、債券、股票、基金(jin)、融(rong)資融(rong)券、房地產、企(qi)業(ye)間貸(dai)款、民(min)間貸(dai)款、私募(mu)股權、企(qi)業(ye)上市等投融(rong)資手(shou)段(duan),積累實體投資資金(jin)。

資金流:

1.軟(ruan)件結構簡單(dan),內容豐富
系(xi)統實(shi)訓內容主要(yao)模塊包括市場(chang)環(huan)境(jing)、實(shi)體(ti)投(tou)資、融(rong)(rong)(rong)(rong)資、投(tou)資報告以及財(cai)務報告。通過投(tou)資和(he)融(rong)(rong)(rong)(rong)資兩類決策積累(lei)資金,最終(zhong)進(jin)行實(shi)體(ti)投(tou)資。軟(ruan)件中(zhong)(zhong)包含(han)所(suo)有的(de)投(tou)融(rong)(rong)(rong)(rong)資方法,包括:投(tou)資中(zhong)(zhong)的(de)銀(yin)行貸(dai)(dai)款、債權(quan)(quan)、股(gu)票、基金、融(rong)(rong)(rong)(rong)資融(rong)(rong)(rong)(rong)券、房地產(chan),融(rong)(rong)(rong)(rong)資中(zhong)(zhong)的(de)銀(yin)行貸(dai)(dai)款、企(qi)業間(jian)貸(dai)(dai)款、民(min)間(jian)貸(dai)(dai)款、私募股(gu)權(quan)(quan)、企(qi)業上市。
2.清晰(xi)的債(zhai)權、股票(piao)、基金走(zou)勢圖
隨著宏觀(guan)因素、交(jiao)易因素以及(ji)新聞因素的影響,債權、股(gu)票、基(ji)金的價格隨之變(bian)化(hua)。系統根據內置(zhi)函數顯示債權、股(gu)票和基(ji)金的周期走勢圖。通過(guo)條(tiao)件搜索(suo)查看周期走勢圖,結(jie)合影響因素準(zhun)確的分(fen)析變(bian)化(hua)趨勢。
3.財務自動統計
提供財(cai)務(wu)(wu)報告模塊,包含財(cai)務(wu)(wu)統計(ji)(ji)、財(cai)務(wu)(wu)明(ming)細(xi)(xi)(xi)、融(rong)資(zi)明(ming)細(xi)(xi)(xi)、投資(zi)明(ming)細(xi)(xi)(xi)。系統自動統計(ji)(ji)并顯(xian)示財(cai)務(wu)(wu)的收支(zhi)圖、財(cai)務(wu)(wu)明(ming)細(xi)(xi)(xi)、實體資(zi)金明(ming)細(xi)(xi)(xi)、流動資(zi)金明(ming)細(xi)(xi)(xi)以及投融(rong)資(zi)明(ming)細(xi)(xi)(xi)。實驗者(zhe)可隨時查看財(cai)務(wu)(wu)統計(ji)(ji),便(bian)于掌握資(zi)金的流入(ru)、流出。
4.注重教學實踐,仿(fang)真市場環境
現(xian)代化的(de)教(jiao)學(xue)方法,將所學(xue)的(de)金融知識(shi)運用(yong)到模擬實(shi)(shi)踐中(zhong)。通過某種算法將現(xian)實(shi)(shi)中(zhong)各指標變化情況(kuang)模擬出(chu)來,查看宏觀指標:GDP增長率(lv)(lv)走勢(shi)圖(tu)、當年利率(lv)(lv)走勢(shi)圖(tu)、通貨膨(peng)脹率(lv)(lv)走勢(shi)圖(tu)、信貸額度調(diao)整(zheng)(zheng)率(lv)(lv)走勢(shi)圖(tu)、原油價(jia)格走勢(shi)圖(tu)、匯率(lv)(lv)走勢(shi)圖(tu)等,讓(rang)學(xue)生了解整(zheng)(zheng)個(ge)市場(chang)環境的(de)變化情況(kuang)。
5.開(kai)放式(shi)的管理機制
提供教(jiao)(jiao)(jiao)師管(guan)理(li)員(yuan)共(gong)同(tong)管(guan)理(li)實(shi)驗基礎數(shu)據,教(jiao)(jiao)(jiao)師端(duan)可(ke)(ke)以手動控制實(shi)驗的開啟、暫停。實(shi)驗中教(jiao)(jiao)(jiao)師可(ke)(ke)實(shi)時查看實(shi)驗操(cao)作日志(zhi)、得分、企業排名等(deng)實(shi)驗相(xiang)關過(guo)程數(shu)據。在實(shi)驗過(guo)程中,教(jiao)(jiao)(jiao)師可(ke)(ke)添加投資(zi)項目以及(ji)審(shen)批企業上市實(shi)驗的控制。